Enterprise-grade Cross-Platform Desktop streaming App, achieving 4-7% CPU usage and 150-200MB memory footprint for HD streaming, with comprehensive telemetry and sub-second recovery, enabling AI Video Analytics across Windows and Android devices.

A leading AI Video Analytics company needed a sophisticated cross-platform streaming solution that could capture and transmit desktop content with exceptional performance. The challenge was to develop a robust application that could handle realtime high-definition streaming while maintaining minimal resource usage across diverse hardware configurations and network conditions.
We developed a high-performance streaming solution that leverages platform-specific optimizations and hardware acceleration to deliver exceptional performance with minimal resource overhead. Our implementation focuses on reliability, efficiency, and comprehensive monitoring capabilities.

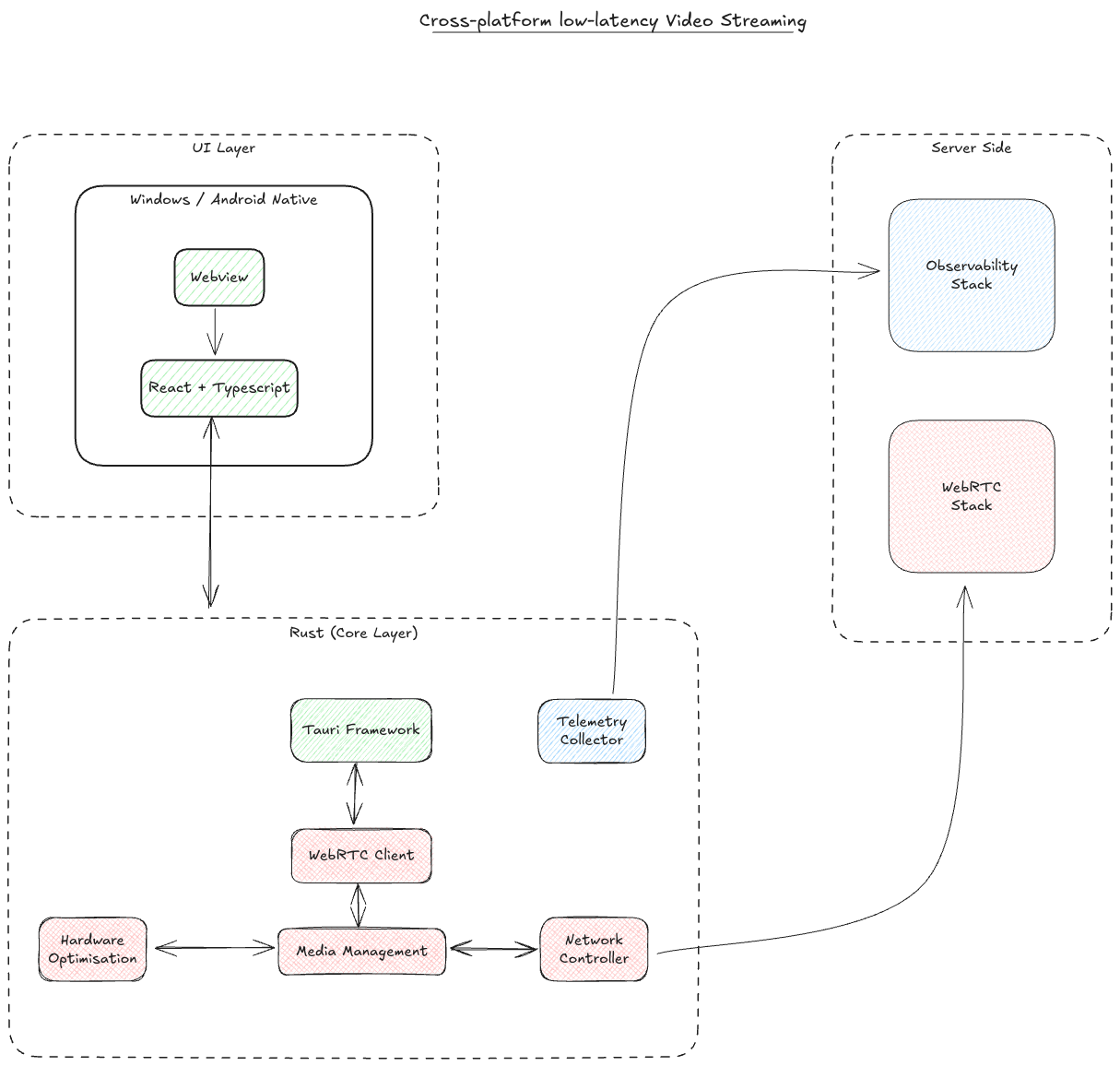
High-level architecture showing the interaction between core system components
Rust + Tauri
React + TypeScript
Windows & Android
Custom telemetry + Grafana
Performance metrics instrumented include:
Our solution delivered exceptional performance while maintaining minimal resource usage, enabling seamless AI video analytics integration and improving overall customer satisfaction through reliable operation and quick issue resolution.
"This implementation showcases our expertise in complex cross-platform development, demonstrating our ability to deliver high-performance solutions that scale."